Instance Verification Kit (IVK)
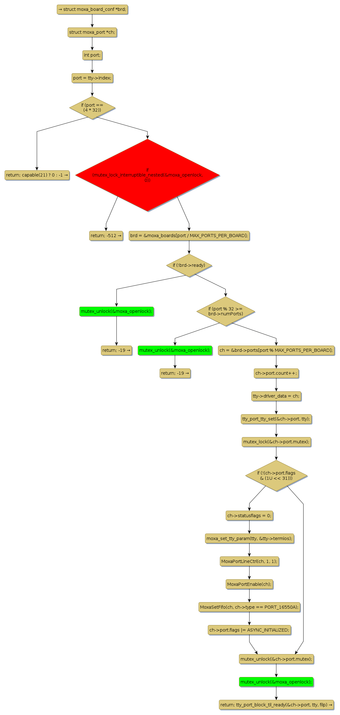
mutex lock @ [29442+40+/linux-3.19-rc1/drivers/tty/moxa.c]
Instance Signature: moxa_openlock
|
The Matching Pair Graph:
|
|
Function Name
|
Control Flow Graph (CFG)
|
Events Flow Graph (EFG)
|
Source Correspondence
|
|
moxa_open
|
|
|
[29222+9+/linux-3.19-rc1/drivers/tty/moxa.c]
|